
富强烛业
发布时间:2023-06-19
模拟LED仿真电子蜡烛设计来源于现实生活蜡烛的使用。电路改造后可以用于各种场合的蜡烛使用,模拟LED仿真电子蜡烛的功能能替代化合物蜡烛的功能,是替代传统化合物蜡烛的科技产品。只需用电,直插或者电池式LED仿真电子蜡烛,灯光颜色多样,款式和风格多样,在市场上极大的满足客户的需求,安全使用,光亮持久。下面我们就来看看这种蜡烛的内部电路原理:

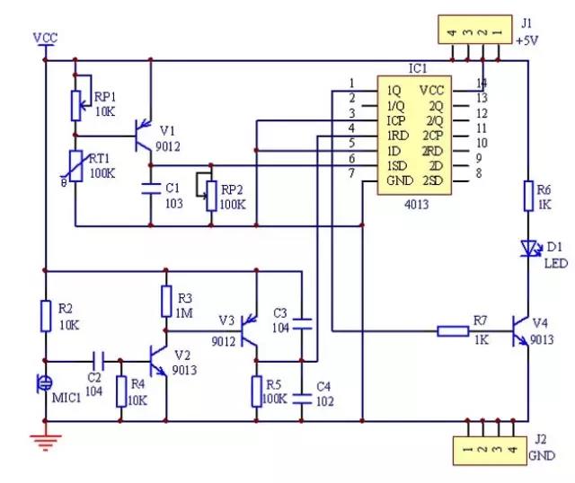
(1)电路利用双D触发器4013中的一个D触发器,接成R-S触发器形式。接通电源的瞬间,R4、C3组成的微分电路产生一个高电平微分脉冲加到U1的1RD端,强制电路复位,1Q端输出低电平,送到三极管VT4的基极,使得VT4截止,发光二极管LED1不发光。

(2)当用打火机烧热敏电阻RT1后(烧的时间不能太长,否则容易烧坏热敏电阻),RT1的阻值突然变小,呈现低电阻状态,使得三极管VT1的基极为低电平,三极管VT1(9012)导通,在VT1集电极产生的高电平脉冲送到4013的1SD端,使1Q端翻转变为高电平,送到三极管VT4的基极,也为高电平,VT4导通,LED仿真电子蜡烛发光二极管LED1发光。这一过程相当于用火柴点亮蜡烛,此时即使打火机离开热敏电阻RT1后(温度恢复正常),也不会使电路状态发生改变,发光二极管LED1维持发光。
(3)当用嘴吹LED仿真电子蜡烛驻极体话筒M1时,驻极体话筒M1内部有短暂的导通,但是电容C2的电压不能突变,使得VT2的基极出现短暂负电压(用数字万用表测大概-1V左右)。随着驻极体话筒M1恢复正常,VT2的基极电压从负电压上升到0V,呈现一个由低到高变化的信号,导致VT2的集电极会出现一个由高到低的变化信号。PNP型三极管VT3的基极电位下降,从而使得VT3导通,在VT3的集电极产生一个高电平脉冲送到“RS触发器”1RD端。“RS触发器”复位,1Q端由高电平变为低电平,VT4截止,发光二极管LED1熄灭,实现“风吹火熄”的仿真效果。
东莞市富强烛业有限公司 版权所有
技术支持【东莞网站建设】